近日,省委教育工委公布2023—2024年度江苏高校党建工作创新案例遴选结果,学校推荐的4项案例全部入选,实现机制创新、活动创新两个类别全覆盖,获评一等次1项、二等次2项、三等次1项。其中,乡村振兴学院党总支的案例获评机制创新类一等次,学校党建工作创新取得新突破!
机制创新类一等次
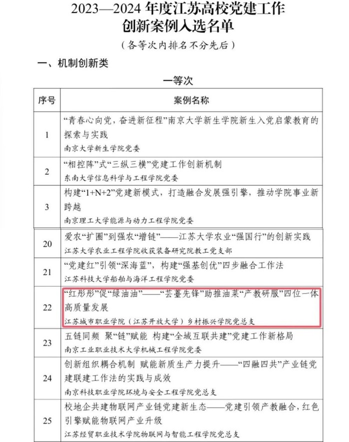
乡村振兴学院党总支“‘红彤彤’促‘绿油油’
——‘芸薹先锋’助推油菜‘产教研服’四位一体高质量发展”
组建一支深耕油料作物育种栽培的党员教师先锋队,聚焦油菜产业发展痛难点,构建“人才培养、科学研究、社会服务、产业助农”四位一体方略,破解品种与技术难题,推动科技成果转化应用,服务农民增智增收,为乡村全面振兴提质赋能。
机制创新类二等次
商学院党总支“‘强链、补链、延链’激活数字经济‘金链’
——赋能数字经济产业链的党建工作机制探索”
发挥产业赋能攻坚先锋队作用,通过供给侧增能“强链”、精准发力“补链”、服务普惠“延链”,创造性地将做好党的建设工作与推动区域数字经济发展相融合,走出一条以党建“红链”激活数字经济产业“金链”的特色发展路径。
活动创新类二等次
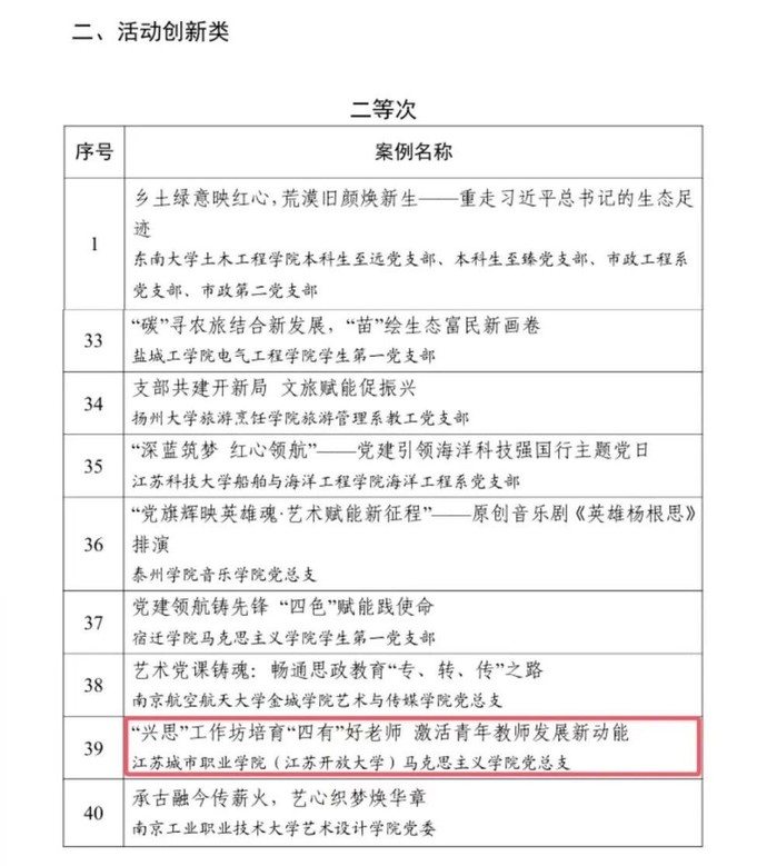
马克思主义学院党总支“‘兴思’工作坊培育‘四有’好老师 激活青年教师发展新动能”
创新打造“兴思”青年教师工作坊系列党日活动,以培育“四有”好老师为遵循,以“初心论坛”炼党性、“启思沙龙”促教研、“仁心研学”铸师魂、“行思课堂”链社会,“四维协同”融合赋能高水平教师队伍建设。
活动创新类三等次
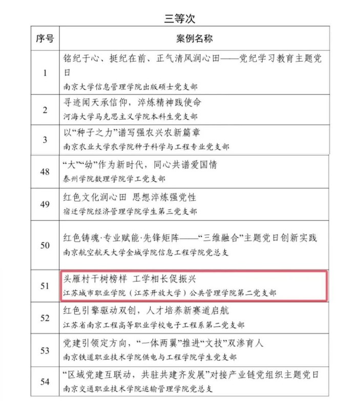
公共管理学院第二党支部“头雁村干树榜样 工学相长促振兴”
聚焦“村(社区)干部学历素质提升工程”集结的优秀村干部学生和校友,设计并实施学院与乡村双向互促的系列党日活动,充分展现“铁脚板”丈量乡村、“绣花针”做好服务、“硬脊梁”扛起担当的党建与业务融合生动画卷。
近年来,学校基层党组织深入贯彻新时代党的建设总要求,强化政治引领、坚持守正创新,涌现出一批党建工作创新成果,形成了一系列可复制可推广的经验做法。接下来,学校党委将继续聚焦党建工作重点任务,持续推动制度机制和方式方法创新,积极构建高质量党建工作体系,为加快推进学校事业高质量发展提供政治、思想、组织保证。




